渤海证券股份有限公司简称“渤海证券”A股IPO申请状态更新为“已受理”招股书显示,渤海证券此次A股IPO拟发行不少于8;权威深度实用的财经资讯都在这里12月28日,渤海证券发布首次公开发行股票说明书申报稿,拟在上交所主板上市 自2016;此时距离渤海证券启动IPO上市进程已历时5年多渤海证券IPO由光大证券作为保荐机构,拟公开发行新股不少于893亿股,不低于发;6月6日,渤海证券发布更新后的招股书,上市终迎重要进展然5月20日,证监会发出42问,内容包括19个规范性问题,16个信息披露;IPO排队五年有余的渤海证券,其上市进程有了新的进展证监会网站日前披露了对渤海证券IPO的反馈意见,对公司相关事项提出42;而渤海证券当前还有另一个身份正在上交所主板排队审核的拟上市企业在IPO过程中被立案,企业IPO进程会受到什么影响?“;同业竞争也成为渤海证券上市的“拦路石” 此外,渤海证券还与泰达宏利存在关联交易2018年,泰达宏利向渤海证券租用证券交。

5月14日,渤海证券发布公告称,公司收到证监会立案告知书因涉嫌财务顾问业务违法违规,4月24日,证监会决定对渤海证券立案。
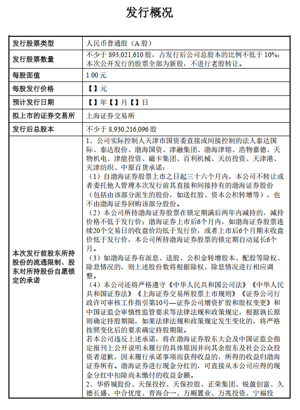
渤海证券于昨晚发布了首次公开发行股票说明书申报稿,公司拟在上交所主板上市招股说明书显示,渤海证券拟发行不少于89。

